首頁
集團概況
公司簡介
公司大事記
公司架構
成員企業
通知公告
便民服務
線路改道信息
一卡通服務
公交查詢
線路信息
咨詢熱線
商務專區
一卡通
公務用車
定制公交
定制校車
汽車修理
物業管理
場站置業
廣告傳媒
通號暢行
黨群園地
黨建工作
清廉公交
群團活動
人才招聘
舉報須知
安全生產
安全法規與知識
安全公示
安全常識
企業文化
視頻
好人好事
最美公交人
公交文苑
集團榮譽
公交之聲
集團動態
公交快訊
首頁
集團概況
公司簡介
公司大事記
公司架構
成員企業
通知公告
便民服務
線路改道信息
一卡通服務
公交查詢
線路信息
咨詢熱線
商務專區
一卡通
公務用車
定制公交
定制校車
汽車修理
物業管理
場站置業
廣告傳媒
通號暢行
黨群園地
黨建工作
清廉公交
群團活動
人才招聘
舉報須知
安全生產
安全法規與知識
安全公示
安全常識
企業文化
視頻
好人好事
最美公交人
公交文苑
集團榮譽
公交之聲
集團動態
公交快訊
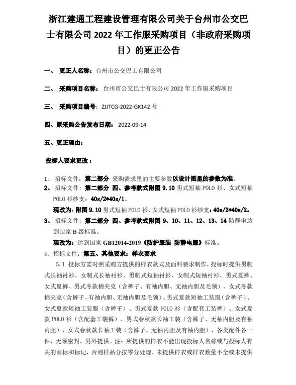
臺州市公交巴士有限公司2022年工作服采購項目更正公告
發布時間:2022-09-23 14:56:42
返回列表
国内无码免费视频